站内搜索 菜单
ag亚洲游戏国际平台>海南高考>艺术高考>统考报名

海南艺术统考包含哪些专业-ag亚洲游戏国际平台

更新:2024-11-1 16:31:21我要纠错

海南艺术统考包含哪些专业

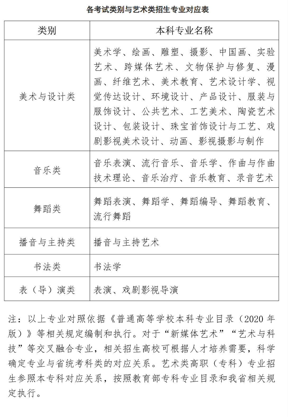
海南艺术统考包含的专业已经公布,涉及音乐类、舞蹈类、播音与主持类、表(导)演类、美术与设计类、书法类等,以下是详细内容,供大家参考,如有变动,以考试院最新消息为准。

海南艺术统考包含哪些专业

点击链接查看更多:

相关推荐

热门推荐更多

网站地图