2025山东音乐统考科目有哪些 总分多少分-ag亚洲游戏国际平台
更新:2024-11-5 9:32:14我要纠错

2025山东音乐统考科目:乐理、听写、视唱、器乐、声乐;总分:300分。以下是详细内容,供大家参考,如有变动,以考试院最新消息为准。
一、统考科目及总分
2025 年音乐类专业统一考试的考试科目为乐理、听写、视唱、器乐、声乐 5 科。总分为 300 分,不同类别(方向)考试科目分值如下:
(一)音乐表演类
1.器乐方向包括乐理、听写、视唱、器乐 4 个科目,其中乐理 15 分、听写 30 分、视唱 15 分、器乐 240 分。
2.声乐方向包括乐理、听写、视唱、声乐 4 个科目,其中乐理 15 分、听写 30 分、视唱 15 分、声乐 240 分。
(二)音乐教育类
包括乐理、听写、视唱、器乐、声乐 5 个科目。器乐、声乐 2 个科目分主、副项,考生 2 个科目的考试成绩中,成绩高者默认为主项,成绩低者默认为副项。乐理 15 分、听写 30 分、视唱 15 分、主项 165 分、副项 75 分。
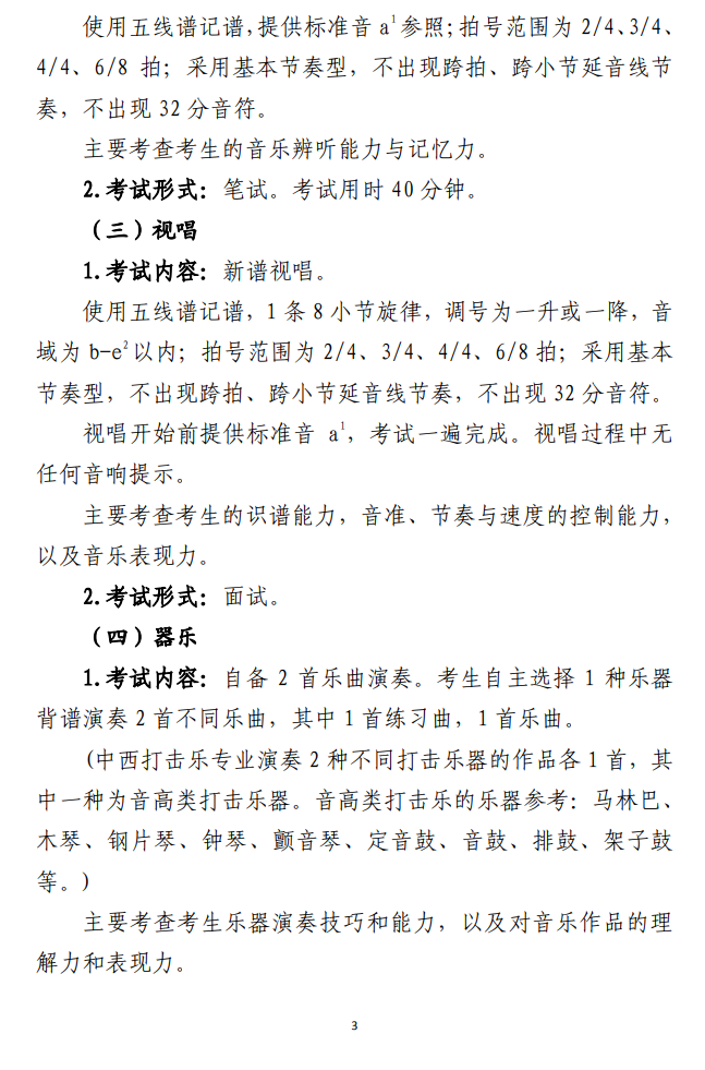
二、考试内容及形式



标签:













